• +91-8447648628
D-38/A, Ashok Marg, near Ahinsa Circle, Panch Batti, C Scheme, Ashok Nagar, Jaipur, 302001

PINK CITY FINCAP PRIVATE LIMITED

OVERVIEW:

Pink City Fincap Private Limited, (“Company”) believes in conducting its affairs in a fair and transparent manner by maintaining the highest levels of integrity, honesty and ethical behaviour while dealing with its customers (“Customers”)

In compliance with the guidelines issued by the Reserve Bank of India (“RBI”), as applicable to nonbanking financial companies, for maintenance of an appropriate grievance redressal mechanism within the organisation to resolve the complaints and grievances of its customers, the Company has formulated this Grievance Redressal Policy (“Policy”) setting out the procedure for receiving, registering and disposing of the complaints and grievances of the Customers with respect to the products and services of the Company (“Complaints”), including but not limited to the Complaints in relation to the services provided by the third party agents or business facilitators appointed by the Company for providing such services on behalf of the Company.

This Policy aims to provide a framework to deal with the Complaints of the Customers in a fair and transparent manner and educate the Customers about the processes to be followed to lodge a Complaint with the Company and/or the RBI.

PURPOSE

The purpose of the policy is to ensure that:

  • a) the Customers are treated fairly and without bias, at all times.
  • b) the Complaints raised by the Customers are dealt with courtesy and resolved in a timely manner.
  • c) the Customers are informed of the avenues to escalate their Complaints within the Company
  • d) the Customers are informed of their rights so that they can opt for alternative remedies if they are not fully satisfied with the Company’s response or resolution to their Complaints
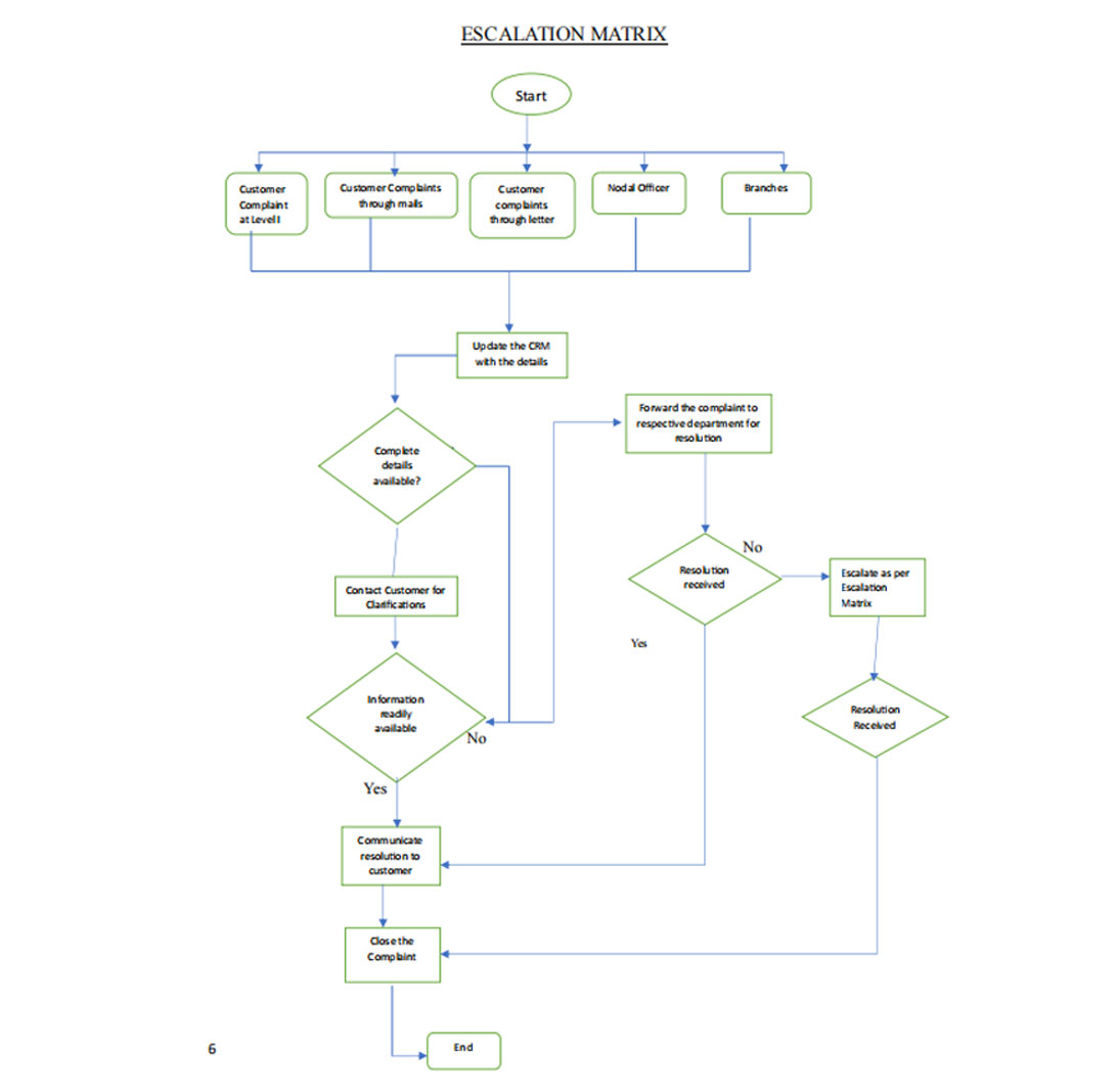
  • MODE OF COMPLIANTS

    The Customers who have any complaint, can follow the following process for its redressal:

    Level I:

    The Customers who intend to file a Complaint, may file their Complaint with the Company by using any of the following channels between 10:00 am to 5:00 pm on any working day of the Company and furnishing complete details in relation to such Complaint:

  • a. Customer can visit our branches with details of their issues
  • b. Email at
  • c. Customer can call our dedicated Helpline number 8447648628
  • d. Suggestion/Complaint Register are kept at all the branches for recording the complaints of the customers
  • e. Customer can write to us at: Registered / Corporate Office D-38/A, Ashok Marg, Near Ahinsa Circle, C-Scheme, Jaipur-302001
  • Level II :

    If the resolution you receive from the above is not to your satisfaction, please write to our Complaints Management Cell, 9773320752.

    Postal courier: You can send also send your queries through post/courier to Pink City Fincap Private Limited, D-38/A, Ashok Marg, Near Ahinsa Circle, C-Scheme, Jaipur-302001

    Level III:

    If you are still dissatisfied with the resolution you receive, you may write to our Principal Nodal Officer, Grievance Redressal Officer (Mr. Jaslok Khandelwal)

    Postal courier: You can send also send your queries through post/courier to Pink City Fincap Private Limited, D-38/A, Ashok Marg, Near Ahinsa Circle, C-Scheme, Jaipur-302001

    If the Compliant / dispute is not redressed by Pink City Fincap Private Limited within a period of One month, you may appeal to the following address.

    The Officer In Charge Consumer Education and Protection Cell, Reserve Bank of India, Rambagh Circle, Tonk Road Jaipur-302004, India Telephone: +91 141 2563794 Email: